大语言模型的一种播报装置
ESP32S3 + INMP441 + TTS + IPS
该嵌入式装置可与事物装配
组成有意思的智能问答产品
用于语音控制与AI智能问答
实物图

测试效果
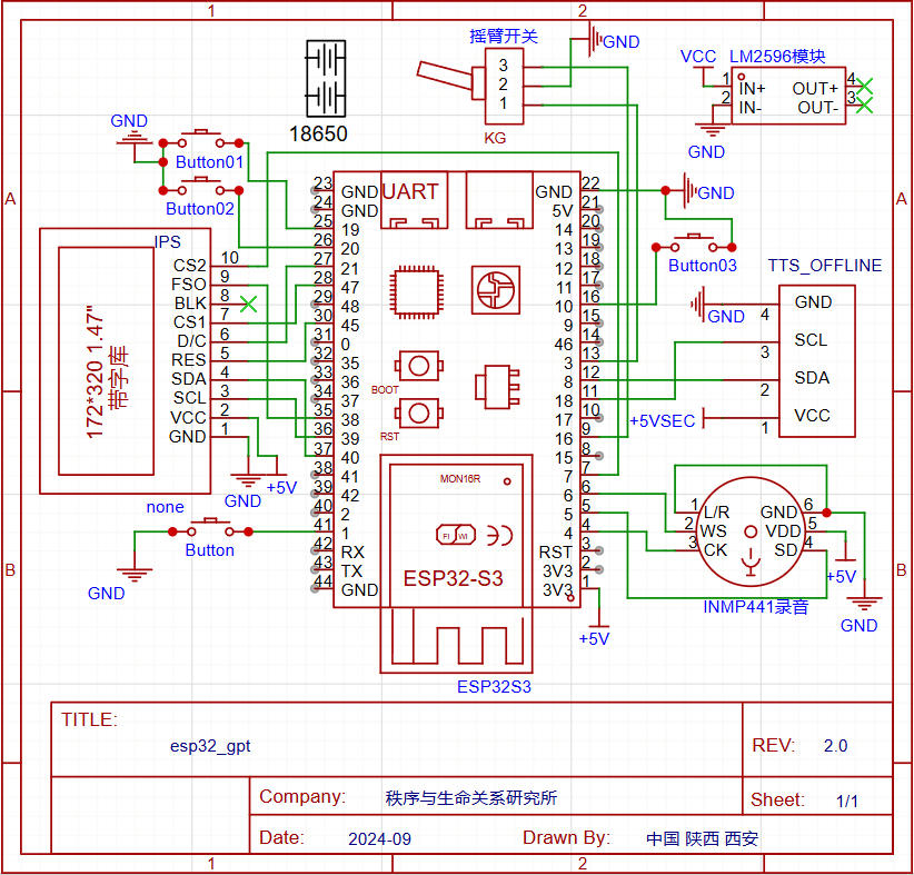
电路原理图

PCB原理图以及2D实物


写在最后
个体需要明白的时代框架——“一切缩短时间的进程是该主线的方向”,在指导生活的人类大规模潜意识中,缩短时间的技术、思考方式是必然会发生的主题,诸如此类,直到时间不存在为止…
大语言模型的一种播报装置
ESP32S3 + INMP441 + TTS + IPS
该嵌入式装置可与事物装配
组成有意思的智能问答产品
用于语音控制与AI智能问答




个体需要明白的时代框架——“一切缩短时间的进程是该主线的方向”,在指导生活的人类大规模潜意识中,缩短时间的技术、思考方式是必然会发生的主题,诸如此类,直到时间不存在为止…